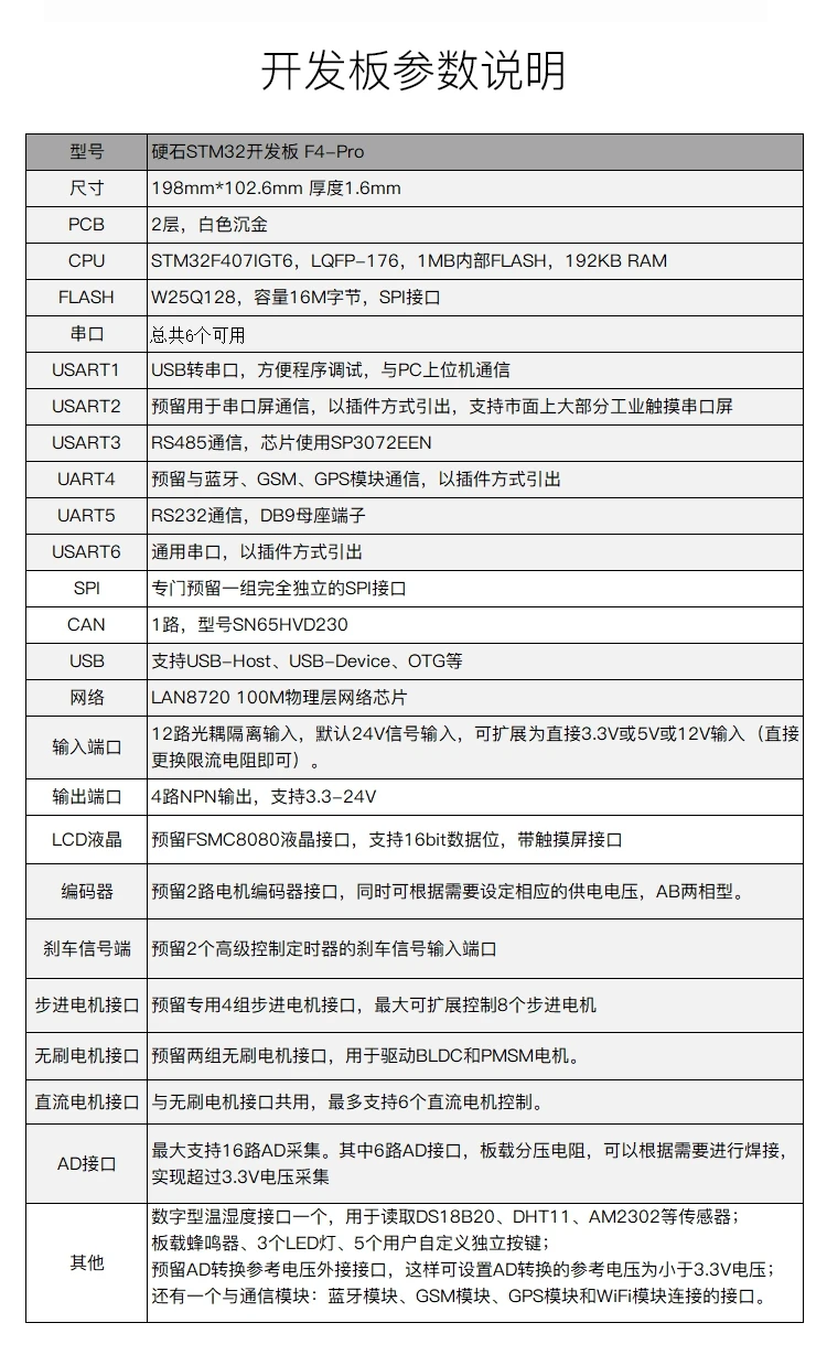
For STM32F4 Multiple Closed-loop Algorithm Motor Control Isolated Input Development Board F407 Industrial Control Board
Price history chart & currency exchange rate
Customers also viewed

$41.94
Латексный коврик Sanrio Kuromi Cinnamoroll, Модный мультяшный домашний моющийся Мягкий милое постельное белье для студентов и общежитий для девочек, на лето
aliexpress.ru
$50.11
Гипюровая лента для поделок для африканских женщин, одежда для свадебной вечеринки, высокое качество, базин богатый, Свадебная вечеринка, Дашики, халат, одежда
aliexpress.ru
$179.00
Модный дизайн, синий красивый костюм-талисман в виде кролика, нарядное платье для взрослых на день рождения, Хэллоуин, косплей, одежда, Рождество
aliexpress.ru
$13.03
Автомобильный Электрический переключатель стеклоподъемника, кнопка для 04-12 25401-ZT10A
aliexpress.ru
$20.12
Переключатель переднего стекла для E46 3 Series Sedan 316I 318I 320I 325I 328I 330I 61316902179
aliexpress.ru
$10.75
Модные легкие женские сандалии на плоской подошве с противоскользящим брендовым дизайном Sigma Gamma Rho женские домашние тапочки летние пляжные шлепанцы Новинка
aliexpress.ru
$29.92
Визуальная цифровая фотокамера-эндоскоп с Wi-Fi, медицинская камера для чистки ушей, инструменты для ушей, носа, Поддержка IOS, Android
aliexpress.ru
$5.73
Lot100 метрические М4*6 мм латунные крестовые встраиваемые Винты с круглой головкой
aliexpress.ru
$5.40
Amaoe AM-3009, мягкая чистящая ткань для чистки стеклоочистителя, Чистящая салфетка для ЖК-экрана телефона, чистящая линза, тонкая волокнистая ткань без дуршлага
aliexpress.ru
$7.34
Футболка мужская С Рисунком Тигра, Повседневная рубашка с коротким рукавом, с 3D-принтом животного, модная уличная одежда, лето
aliexpress.ru
$8.46
Креативная Золотая вилка Cygnus для фруктов, стойка для хранения, вилка для торта, подарок, артефакт, бытовые чайные ложки из нержавеющей стали, кофе
aliexpress.ru
$2.99
9 цветов Русалка блестящая матовая губная помада водостойкая Мерцающая Женская долговечная пикантная губная помада Пигмент Макияж Косметика
aliexpress.ru
$1.26
Отвертка для снятия пряжки автомобиля инструмент лом для панели пластиковые крепежные зажимы #306
aliexpress.ru
$11.76
1 шт. Многофункциональный мятно-зеленый автомобильный съемник для ремонта вмятин присоска для панели кузова Аксессуары для нового автомобильного съемника
aliexpress.ru
$10.00
Вращающаяся Ночная лампа проектора звездное небо Звезда Дети ребенок сон романтическая светодиодная проекционная лампа
aliexpress.ru
$1.85
JDM Infidel AR-15 Army Gun Vinyl Car-Sticker and Decals Styling Fashion for Bumper Window Decoration Car Accessories KK 15*6cm
aliexpress.com
$16.68
Big Particle Roof Blocks Compatible LegoINGlys Duploed City House Big Size Slide Building Blocks Castle Brick Toys For Children
aliexpress.com
$15.90
Наружный настольный гриль, огнестойкий коврик, водонепроницаемый термостойкий коврик для барбекю, огнестойкий коврик, принадлежности для кемпинга M серый
joom.ru
$193.57
Авточехлы B&M Mazda 6 GG 2002-2008 E26E26E24451038210, Серый, Mazda 6 2002-2008 | Седан |
goods.ru
$15.04
Свитшот Civil 19F19E478K21, 7-8 лет, светло-зеленый (доставка из-за рубежа), 19F19E478K21
goods.ru
$14.88
Скатерть прямоугольная JoyArty "Разноцветные следы" из сатена, 180x145 см, Разноцветные следы
goods.ru
$107.91
factory direct retro solar portable lamp home outdoor courtyard garden decoration led flame candle lamp cross-border hot sale
fordeal.com
$29.99
Long Kardigan Trench Coat Women Autumn Overcoats Cardigan casual femme woman Trench Coats Ladies New Arrival Long Coats 2021
aliexpress.com
$0.28
GPU CPU Heatsink Cooling Conductive Silicone Pad High Thermal Conductivity Chip Cooling Square Thermal Pad
aliexpress.com
$19.49
Hzirip Sweatshirts For Men 2021 Autumn And Spring Hooded Cardigan Sweater Men's Sports Jacket Plus Size Class Clothes Solid
aliexpress.com
$15.57
Bicycle Computer English Waterproof Bike Digital Wireless Cycling Bike Bicycles Computer Odometer Speedometer Bike Accessories
aliexpress.com
$20.74
waist bags 2021 women snakeskin pattern packs zippers ladies fashion casual mobile phone/key pillow shaped wallets 6h0221
dhgate.com

























