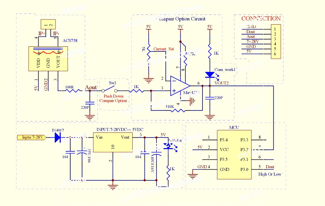
ACS758LCB-050B AC/DC Detection Overcurrent Protection Module 40mV/1A -50A-50A
Price history chart & currency exchange rate
Customers also viewed

$1.69
2 Pcs Pearl Glasses Lanyard Elegant Hanging Ropes Eyeglasses Necklace Chain for Beaded Chains
aliexpress.com
$8.29
23AN090 - Tekno 23 respect the nature Tapestry On The Wall Room Decore Aesthetic Kawaii Room Decor Tapestry
aliexpress.com
$45.39
panda shoes mens women sb skate low with box dunks pink why so sad purple lobster philles valentines day ae86 dunksb lows gai trainers
dhgate.com$0.89
emina keju mozzarella isi 5 - emina mozza cheese slice - emina keju mozzarella slices
shopee.co.id
$5.91
Мужские кроссовки без шнуровки, теннисная обувь для мужа, спортивная обувь на шнуровке, для бега, спортивного зала, белый роскошный бренд
aliexpress.com
$14.76
Детские наряды, Новинка осени 2021, повседневная одежда для младенцев, футболка с динозавром для девочек, спортивный костюм, брюки с принтом, д...
aliexpress.ru
$29.75
Аниме Сексуальная девушка Hisai Shoujo No tochi GE фигурка из ПВХ Коллекционная модель игрушки для взрослых
aliexpress.ru
$27.58
BORCMC Pro Cycling Jersey Set Long Sleeve Mountain Bike Cycling Clothing Breathable MTB Bicycle Clothes Wear Suit for Woman
aliexpress.com
$17.82
Порошок-маска для волос растительная Khadi Naturprodukte "КАССИЯ НЕЙТРАЛЬНАЯ", 100 г, КАССИЯ НЕЙТРАЛЬНАЯ
goods.ru


























