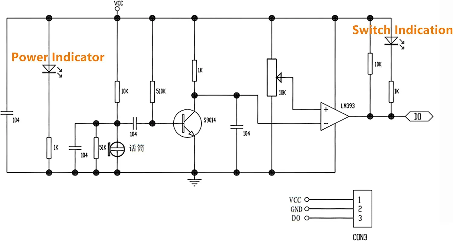
5pcs High Sensitivity Sound Microphone Sensor Detection Module for Arduino AVR PIC
Price history chart & currency exchange rate
Customers also viewed

$24.25
Ювелірне кільце з натурального дорогоцінного каменю танзаніту 925 проби, розмір 6,5 h0t77
joom.com
$11.88
Жіночі модні повсякденні літні весняні блузки та сорочки з короткими рукавами та круглим вирізом YYFS XXL білий
joom.com
$3.31
24/30PCS/BOX Flower False Nail Cat Eyes Press on Nails Reusable Nail Tips for Women Girl JP3319-24pcs
joom.com
$14.92
For iPhone 12 Pro Max TPU Case Gradient Kickstand Cover with Rhinestone Lens Frame Rose Gold
joom.com
$72.86
Шторы для спальни, гостиной, столовой, тюлевые простые французские оконные вышитые экраны, роскошные окна, двери, кухни
aliexpress.ru
$15.52
Капелюх для новонароджених Весняний і осінній капелюх для дитячих покришок Щільний для шкіри новонароджені діти чоловічої та жіночої статі від 0 до 3 місяців Галогеновий капелюх для дверей hat circumference 35-40cm, reference 0-3 months бежевий
joom.com![[Seiko Watch] watch seiko selection 2024 Raise the Future Limited Edition SBPY177 men s silver
[Seiko Watch] watch seiko selection 2024 Raise the Future Limited Edition SBPY177 men s silver](http://img.joomcdn.net/b7eb884c3bb7f0d905571d2b4c04013e319f4550_original.jpeg)
$859.28
[Seiko Watch] watch seiko selection 2024 Raise the Future Limited Edition SBPY177 men s silver
joom.com
$7.99
2 Pairs Soft Rubber Tires Wheel for WPL B-14 B16 B36 B24 Military Truck 1/16 RC Car Accessory Spare Parts
aliexpress.com
$54.39
HIGH STREET New Stylish 2022 Runway Dress Women's Lapel Single-Breasted Bubble Sleeves Belted Dress
aliexpress.com
$7.49
Women's 2022 Quick Dry Sport Cycling Shorts Seamless Fitness Running Shorts High Waist Jogging Workout Gym Shorts Women
aliexpress.com
$52.00
Korean spring suit large size office women business white-collar formal professional dress work clothes Light blue suit pants
aliexpress.com
$17.04
For Chery tiggo 8 2019-2020 dashboard mat Protective pad Shade Cushion Photophobism Pad car styling accessories
aliexpress.com
$13.30
Boat , Boat Bumpers Accessories Anti Collisi i Mooring Inflatable Perfectly PVC Shield Dock Yacht P
aliexpress.com
$11.50
Portable Cordless Handheld Car Vacuum Cleaner,6000PA Strong Suction, 120W High Power, Quick Cleaning - Gray
aliexpress.com
$3.06
Hot Sale SM Acera RD-M390 rear derailleur 9 27-speed mountain bike Outdoor riding mountain bike derailleur
aliexpress.com
$29.66
Compatible with 41095 Friends Emma's House Building Blocks Emma Mia with Figures Educational Toys for Children Girls
aliexpress.com
$13.67
GTBL Temperature Display Shower Head Handheld No Charging Required Bathroom High Pressure Water Saving 4 Modes Shower Head
aliexpress.com
$21.58
Small Personal USB Desk Fan,3 Speeds Portable Desktop Table Cooling Fan Powered by USB,Strong Wind,Quiet Operation.
aliexpress.com
$39.37
Women's Bikini Carnival Bikini Swimwear Lady Swimsuit Sexy Bikini 2022 New Push Up Bikini Set Suit Suit Women Beachwear Biquini
aliexpress.com
$34.67
2pcs Original For Makita 18V 12000mAh Rechargeable Power Tools Battery with LED Li-ion Replacement LXT BL1860B BL1860 BL1850
aliexpress.com
$14.39
Printed Sofa Cover Stretch Couch Covers Sofa Slipcovers for Living Room Elastic Couch Chair Cover Sofa Towel Home Decor 1/2/3/4
aliexpress.com
$14.44
1/4PCS 12W UV Replacement Led Nail Lamp Tube For Nail Dryer Light Tube Curing Lamp LED Tube U-Shape UV Polish Gel Nail Art Tool
aliexpress.com
$2.43
10/30/50PCS Kids Educational Movie Fairy Bear Sticker Toy DIY Skateboard Laptop Luggage Ipad Cartoon Decal Sticker Wholesale
aliexpress.com
$10.97
Электрический латунный ленточный нагреватель 40x40 мм, 220 В, 220 Вт, медное нагревательное кольцо
aliexpress.com
$17.00
New Design Model Arrival Japan MIYOTA 2035 Quartz Movement Stainless Steel Wristwatch Moon Stars Night Flash Watches for Women
aliexpress.com
$11.09
2X Replacement Shear Foil Shear Blade Shaving Head Blades 424 For Braun 5419 5424 5469
aliexpress.com
$3.99
Summer T Shirt Cartoon Animals Baby Kids Boys Girls Children Cute Short Sleeves Summer Clothing Print Little Elephant Toddler.
aliexpress.com
$49.96
OLN Backpack Women Shoulder Bag For Teenage Girls Sheep Looking At The Camera Bagpack Female Ladies School Backpack
aliexpress.com
$25.24
julyccino new backpack women shoulder bag solid color school bag nylon waterproof multi-pocket bags for teenage girl backpack
dhgate.com
$60.58
2019 new trendy big statement necklace women crystal flower pendant necklace party maxi choker collar jewelry drop shipping, Silver
dhgate.com
$15.86
women's bag new 2020 niche small bag ins advanced sense of foreign wild texture crossbody bag drop shipping
dhgate.com
$156.72
shoulder bags handbags fashion leather women's bag 2020 new bow shoulder shoulder bag fashion wild lock diagonal bag
dhgate.com
$4.17
Maiyaca Bucket flowers pink roses wallpaper Gaming Mouse Pad Locking Edge Mouse Pad Gaming Pad mouse Gamer To Laptop Keyboard
aliexpress.com
$15.09
Evening Hollow Out Beach Halter Maxi Pleated Dress Women Boho Sleeveless Backless White Lace Dress Summer sundress Party Dresses
aliexpress.com
$9.65
Femme Yoga Set Women Tracksuit For Fitness Workout Clothes For Women Retro Print Sportswear Woman Gym Ropa Deportiva Mujer 2019
aliexpress.com
$20.48
For KIA Optima K5 GT 2020 2021 2022 Accessories Rear Trunk Lid Cover Tailgate Trim Door Handle Molding Boot Garnish Bezel Cover
aliexpress.com
















