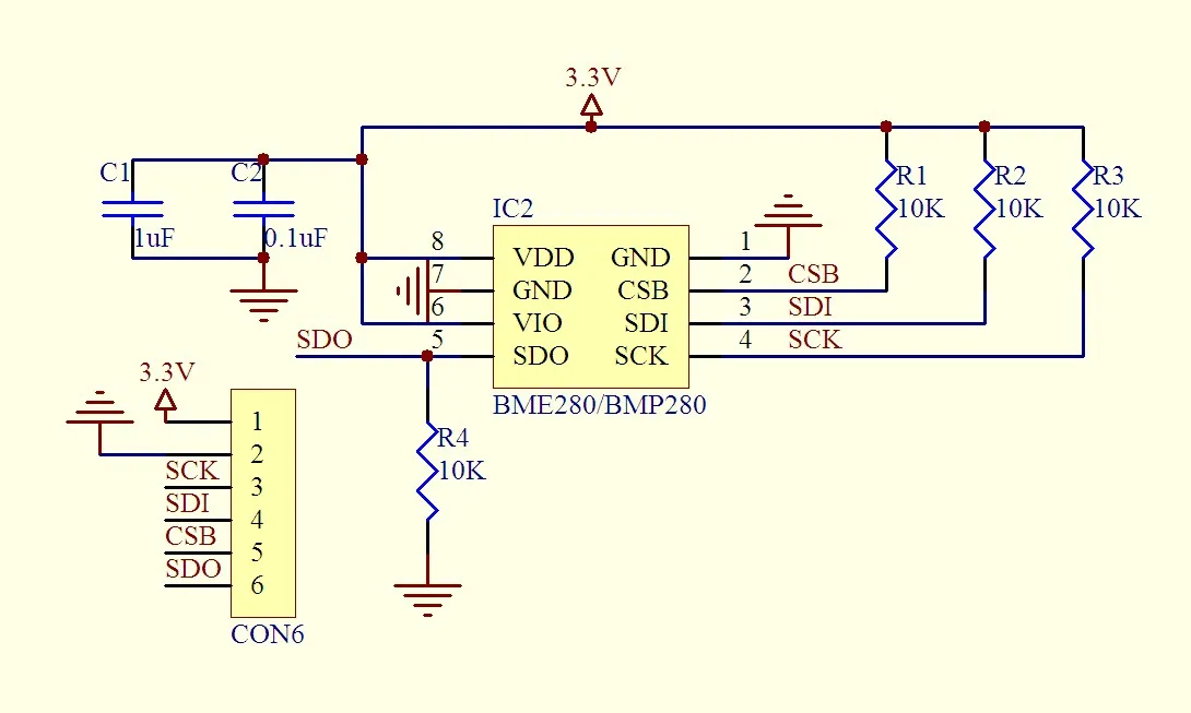
BME280/BMP280 3.3V Digital Sensor Temperature Humidity Barometric Pressure Altitude Sensor Module I2C SPI For Arduino
Price history chart & currency exchange rate
Customers also viewed

$16.88
7 шт. 90-градусный адаптер давления для заправки пропана с наборами клапанов и манометров для бака с пропаном QCC1
aliexpress.ru
$16.18
Новое модное мужское плоское зеркало с квадратными заклепками, модное женское зеркало с защитой от синего света, пресбиопии, простое зеркало для лица с продвинутой чувствительностью
aliexpress.ru
$14.62
Модульная маска, съемные очки и фильтр для рта, идеально подходящий для мотоциклетного полушлема с открытым лицом или винтажных шлемов
aliexpress.ru
$11.50
115 дБ велосипедная сигнализация для мотоцикла, датчик вибрации, 3 чувствительности, беспроводной пульт дистанционного управления, водонепроницаемый компактный велосипедный звонок
aliexpress.ru
$23.19
Задняя крышка автомобиля, задняя крышка для телефона, задняя крышка для телефона, защита для Land Rover Defender 90 110 2020-2023, детали
aliexpress.ru
$1,566.21
Используется для Ferrari 488 GTB Spider, обновленный комплект кузова из смолы в стиле P, боковая юбка из углеродного волокна
aliexpress.com
$2,044.24
Оригинальная серверная материнская плата для X11SDV-8C-TP8F D-2146NT 12SATA E5-2626xx полностью протестирована
aliexpress.com
$6.43
6 Pairs Spring and Summer Thin Solid Color Anti-Odor Sweat-Absorbent Breathable White and Black Summer Mesh Shallow Socks
aliexpress.com
$89.99
A Pair of Exquisite Chinese Antique collection Natural Afghanistan jade ornament vase
aliexpress.com
$120.00
V5 Air Conditioning Compressor FOR CHEVROLET EPICA TOSCA DAEWOO MAGNUS OEM 96801525 95905518 95954659 730067 715113 715324
aliexpress.com
$17.55
Романтический подарок, реквизит для фотосъемки в Париже, аксессуары для искусственных фотографий, реквизит для романтических фотографий с изображением земли, Эйфелевой башни, реквизит для фотосъемки
aliexpress.ru
$19.26
Кепка-«газетчик» Мужская, однотонная Шерстяная кепка из плюща в британском стиле, головной убор для отдыха, 56-60 см, BJM107, на весну/Осень/зиму
aliexpress.ru
$21.63
Набор тяг для радиоуправляемого автомобиля, комплект тяг для автомобиля, амортизатор, автомобильные игрушки, аксессуары, черный, серый
aliexpress.ru
$46.37
Модный рюкзак из натуральной кожи для женщин, дамская сумка на плечо из воловьей кожи в стиле ретро, школьный портфель для девочек-подростков, Повседневная сумка для ноутбука
aliexpress.ru
$7.49
Закаленное стекло для Ford Ranger XLT Sport 2022 2023, 12 дюймов, 10 дюймов, пленка для GPS-навигации, пленка для ЖК-экрана с защитой от царапин
aliexpress.ru
$2.70
WELLMORE gold Bohemia shell bracelets for women BOHO charm bracelets women beach party jewelry wholesale drop shipping
aliexpress.com
$12.86
50pcs Baby Souvenirs Personalized Laser Cut Candy Dragee Gift Box Wedding Gifts for Guests Kids Bridesmaids Gift Party Favors
aliexpress.com
$4.47
5M Door Window Screen Repair Tape Sticker Anti-Insect Fly Bug Door Mosquito Screen Net Repair Tape Patch Adhesive Tape
aliexpress.com
$2.66
USB Type C Cable For Huawei Mate 10 Pro Mate10 Mate9 9 P9 P10 Plus Data Sync Long Charging Wire Phone Charger Cable 1M 2M
aliexpress.com
$1.85
Vintage Fashion Golden Color Heart Earrings For Women Hollow Brand Luxury Jewelry 2020 Metal Wholesale A5E571
aliexpress.com
$4.74
Brake Master Cylinder Clamp For YAMAHA XSR 700/900 TDM900 FZ6 S/N/R FZ6R XJ6 Diversion/F XJ6N Motorcycle Handlebar Bar Cover
aliexpress.com
$4.24
Micro 12V Relay Wireless Control Switch for Door Access Control System 12V Universal Receiver and Transmitter Learn code Parts
aliexpress.com
$28.85
2set Bicycle derailleur hanger +Axle Cap For CUBE #10240 Stereo Elite Hybrid Cross Race Fritzz Agree Reaction Agree MECH dropout
aliexpress.com
$35.90
5D DIY Diamond Painting Animal Cross Stitch Full Round Drill Cute Pig Diamond Embroidery Rhinestones Mosaic Art Decor Home Gift
aliexpress.com
$23.01
Daeful Kids Soccer Cleats Lace Up Football Shoes Round Toe Sport Sneakers Girl Lightweight Fold-resistant Low Top Athletic Shoe Orange Red Long Cleats 4Y
walmart.com
$26.96
Фара переднего бампера автомобиля с решеткой, автомобильные аксессуары для Golf MK5 2005-2009, автозапчасти
aliexpress.ru
$4.32
Мужская популярная Повседневная футболка с цифровым 3D принтом и коротким рукавом, модная трендовая Спортивная футболка с 3D принтом
aliexpress.ru
$8.45
Сменный комплект аксессуаров для Bissell 3115, 7 шт., для пылесоса робота Bissell SpinWave Hard Floor Expert, Влажная и сухая
aliexpress.ru
$5.51
Венок на Хэллоуин, искусственная шляпа, дизайнерские ноги, аксессуары для домашней комнаты, праздвечерние чные подарки 2021
aliexpress.ru
$50.04
Привод блокировки питания для задней крышки багажника автомобиля-BMW X5 Series F15 F85 51247303443 л
aliexpress.ru
$755.74
Гриль для барбекю, уличный газовый гриль для барбекю, угольный гриль, печь для приготовления барбекю
aliexpress.ru
$2.27
7 Chakra Reiki Healing Necklace Buddha Yoga Meditation Pendant Spiritual Om Symbol Hope Jewelry Chain Statement Necklace HZ1
aliexpress.com
$7.27
HC0289 PRZY Flowers Molds Silicone Mini Peony Flower 2 Size Mold Decoration Plant Soap Molds Candle Moulds Bouquet Making Mould
aliexpress.com
$19.69
Игра Genshin Impact Xilonen Косплей Парик Длинный разноцветный парик Cos + Кепка Хэллоуин Девушки Женщины
aliexpress.ru


















